Project Timeline

2 Week

My Role

UX Designer, UX Researcher

Tools Used

Figma, Protopie, Google Forms


Context

Youtube co-watch is a feature that allows users to co-watch videos seamlessly using the existing YouTube platform.




Ideation

Long distance relationships are hard.
Users wanting to watch videos together with friends and family who are far away from them faces a lot of difficulties.

Manish, a new immigrant, feels alone being far away from his home. He simply wants to spend quality time with his family by watching movies on YouTube. Unfortunately, there's no intuitive way to co-watch videos together.



Challenge

How might we leverage the social aspect of connecting people via YouTube's watching sessions?

YouTube has established itself as one of the popular platforms for sharing and watching videos. Adding a feature that lets users watch videos together despite living in different parts of the world can aid in making the platform reach out to more people.



Users will gain the opportunity to enjoy their favorite videos alongside their loved ones, while YouTube stands to benefit from an increased user base and higher watch time on its platform.



User Research and Findings

What do users think about the feature?

Before moving on to the ideating different ideas, I conducted a focus group session with 5 Youtube users to know about their opinion on this specific feature.


Costly
Subscriptions

I find the subscription costlier as an international student, and I also would love to watch YouTube vlogs with my boyfriend back home.

Third party
Co-watch App

I use the Rave app for co-watching videos with my brother. There are a lot of connection issues with it, and I don't find it intuitive.

Family
Connections

I am a father of three daughters, and my children are away from me for their studies. During holidays, my daughters arrange video calls to watch movies with us on the TV, and we really miss them.



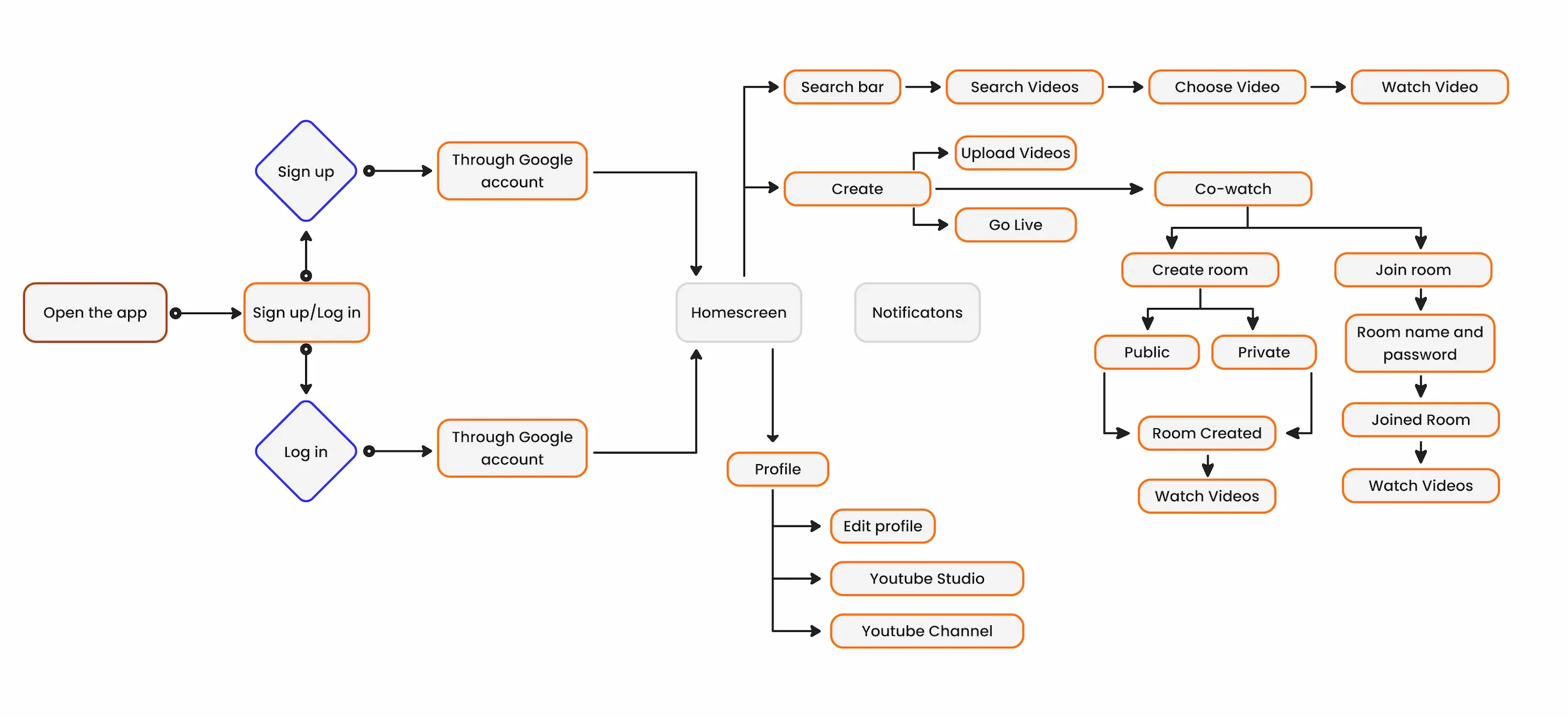
Userflow

Understanding current user flow.

Before designing the wireframes, I brainstormed to align the new feature with the current user flow. YouTube, being the most used app for streaming videos, aligning the new feature with the existing user flow seamlessly is crucial.




Brainstorming

Finding the right userflow for users to create a room to co-watch their favorite ideas.

Since finding the right place to implement this feature was crucial, I brainstormed various ideas and sorted them to determine where the new feature could be placed.




Decision

Finalizing the user flow for the co-watch button.

After analyzing various ideas, the optimal location for the co-watch feature could be the existing create button on the navigation bar.




Design Rationales

Why did I choose to position the co-watch button within the current create button?


Minimal
Cognitive Load

Placing the co-watch option within the create button reduces cognitive load for users. They don't need to search for a separate button or menu, streamlining their interaction with the platform.

Consistent
Design Pattern

Having a consistent design pattern is really important for a better user experience, and this option gives the platform a native feel without making the user feel something new

Space
Utilization

The create button likely occupies a significant amount of navigation bar as all other buttons. Utilizing this space efficiently by incorporating the co-watch option inside the already existing create button makes efficient use of UI resources.



Designing

Wireframes - Iteration - Final Designs





Impact

A Feature to 2.9 Billion users across world.


Increased
Userbase

The availability of the co-watch feature would attract many new users to the platform and contribute to YouTube's mission of enabling users to share their content with the world.

Increase
In Watch Time

Watching long movies and videos on YouTube with friends and family would significantly increase the platform's watch time.

Strengthening
The Social Aspect

Given YouTube's status as a social platform, the co-watch feature will undoubtedly contribute to fostering positive social interactions among users.


Back to Projects